|
(K)GLTZ型高壓差高精度籠式調壓器
1. 產品簡介 本產品是一種新型籠式調壓器,主要用於天然氣、煤mei氣qi及ji其qi它ta氣qi體ti輸shu配pei係xi統tong的de壓ya力li調tiao節jie。其qi特te點dian是shi不bu需xu外wai來lai能neng源yuan,利li用yong被bei調tiao介jie質zhi自zi身shen所suo具ju有you的de壓ya能neng自zi動dong調tiao節jie,達da到dao壓ya力li或huo流liu量liang恒heng定ding的de目mu的de。該gai產chan品pin改gai變bian了le傳chuan統tong調tiao壓ya器qi結jie構gou設she計ji和he調tiao節jie原yuan理li,滿man足zu高gao壓ya力li、大通徑調壓器的工作條件,實現了安全截斷和高精度調節雙重功能。具有結構緊湊、調節穩定、精度高、密封零泄漏、噪聲低、無泄漏、自動安全截斷、使用壽命長等優良性能。通過長期的實際工況運行:完全滿足油氣田生產對高精度調壓工藝的要求,技術性能達到進口產品的水平,能替代國外同類產品。 產品通過中國權威機構檢測,各項性能指標符合標準規定。經省級鑒定:設計獨特、結構新穎,具有調壓精度高、截止密封可靠、膜片使用壽命長、自動安全截斷功能。其獨創的調節結構屬國內首創,技術水平國內領先,主要技術指標達到國際同類產品先進水平。 2. 主要技術參數/特性
3. GLTZ調壓器與現有同類產品技術比較 目前,在燃氣輸配係統中采用的傳統調壓器,都是以橡膠薄膜作為傳動裝置。在工作時,利用上、下(xia)膜(mo)室(shi)壓(ya)差(cha)克(ke)服(fu)彈(dan)簧(huang)密(mi)封(feng)比(bi)壓(ya)力(li)或(huo)彈(dan)簧(huang)複(fu)位(wei)作(zuo)用(yong)而(er)進(jin)行(xing)壓(ya)力(li)平(ping)衡(heng)調(tiao)節(jie),同(tong)時(shi),橡(xiang)膠(jiao)薄(bo)膜(mo)還(hai)要(yao)滿(man)足(zu)膜(mo)墊(dian)通(tong)道(dao)口(kou)的(de)截(jie)止(zhi)密(mi)封(feng)和(he)介(jie)質(zhi)剪(jian)切(qie)力(li)的(de)作(zuo)用(yong)。使(shi)壓(ya)力(li)調(tiao)節(jie)範(fan)圍(wei)和(he)調(tiao)節(jie)精(jing)度(du)受(shou)到(dao)很(hen)大(da)局(ju)限(xian),使(shi)用(yong)壽(shou)命(ming)較(jiao)短(duan),特(te)別(bie)是(shi)調(tiao)節(jie)工(gong)作(zuo)壓(ya)力(li)範(fan)圍(wei)在(zai)10.0MPa壓力級時,橡膠薄膜強度很難滿足使用要求。 我公司GLTZ調壓器通過對傳統調節原理和結構的創新設計,具有調壓精度高、截止密封可靠、膜片使用壽命長和自動截斷保護功能。比較說明如下: 3.1 橡膠膜片作用不同: 傳(chuan)統(tong)調(tiao)壓(ya)器(qi)膜(mo)墊(dian)上(shang)開(kai)設(she)有(you)大(da)量(liang)介(jie)質(zhi)通(tong)道(dao)孔(kong),介(jie)質(zhi)由(you)膜(mo)墊(dian)通(tong)道(dao)孔(kong)流(liu)出(chu),橡(xiang)膠(jiao)膜(mo)片(pian)既(ji)作(zuo)傳(chuan)動(dong)機(ji)構(gou),又(you)是(shi)執(zhi)行(xing)機(ji)構(gou),在(zai)主(zhu)閥(fa)關(guan)閉(bi)時(shi)作(zuo)截(jie)止(zhi)密(mi)封(feng)作(zuo)用(yong),從(cong)而(er)使(shi)橡(xiang)膠(jiao)膜(mo)片(pian)在(zai)介(jie)質(zhi)通(tong)道(dao)孔(kong)受(shou)到(dao)密(mi)封(feng)剪(jian)切(qie)力(li),膜(mo)片(pian)易(yi)損(sun)壞(huai)。 我公司GLTZ調壓器由主閥、指揮閥、穩壓閥組成。主閥橡膠膜片為傳動機構,執行機構是閥杆、閥芯、閥座。 ① modianshangmeiyoujiezhitongdaokong,xiangjiaomopianbuzuojiezhimifengyaoqiu,bimianleguanbishizaimifengtongdaokongsuoshoudaodemifengjianqieli。diexingmodianneiqiangkaiyouhuanxingzhuqicao,liyuzhufakaiqi,weixiangjiaomopianzaibushoujiezhichongshuadepinghengqishizhong,shixianchuandonggongneng,tigonglejibengongzuotiaojian,yanchanglexiangjiaomopiandeshiyongshouming。 ② 橡膠膜片傳動工作時壓差小,工作壓差不受進出口壓力變化影響(其值為複位彈簧力除以膜片有效麵積),可滿足高壓力進出口壓力調節功能,調節工作壓力範圍可達到10.0MPa壓力級以上。 3.2 主閥密封原理不同: chuantongtiaoyaqiyouxiangjiaomopianzuojiezhimifeng,jiezhizhijiechongshuazaixiangjiaomopianshang,jiezhitongdaokongrongyibeichongshuaerbiandebuguanghua。tebiezaidatongjinggaoyalixiachongshuafushigengweiyanzhong,zengjialemopianmifengshidejianqieli,mopiangengyisunhuaiersuoduanshiyongshouming。juxianchangshiyongguancha,datongjing(DN≥150)此類調壓器膜墊凸台處容易堆積硫化鐵粉末和其它雜質,導致閥門關閉時膜片密封不嚴,產生泄漏現象。 我公司GLTZ調壓器由主閥的閥杆、閥芯、閥座等部件執行啟閉密封,閥芯閥座采用硬軟雙質密封副,硬密封堆焊stellite合金。在閥芯平衡孔作用下,閥芯上下端受力平衡,很小密封比壓力即可實現密封零泄漏。 3.3 安全截斷保護功能: 傳統調壓器采用橡膠膜片截止密封,橡膠薄膜一旦被損壞,自身不能有效截斷,上下遊竄壓,不安全,沒有安全截斷保護功能。 我公司GLTZ調壓器由於橡膠膜片隻為傳動機構,閥杆、閥芯、fazuozhixingqibimifeng。ruotiaojieguochengzhongxiangjiaomopianbeisunhuai,shangxiaqishixiangtong,qishiyalidengyujinkoujiezhiyali,zhufazaifuweidanhuanglizuoyongxiazidongjieduanguanbi,qidaoanquanbaohuzuoyong。 3.4 我公司GLTZ調壓器還具有以下突出技術效果: ① 主閥膜墊下氣室與進口壓力相通,壓力平衡,氣室介質不流動,避免了介質流動造成的紊流現象,使主閥膜墊上、下氣室調節平衡時,穩定性好、波動小,調節精度高。 ② 穩wen壓ya閥fa能neng根gen據ju閥fa前qian壓ya力li變bian化hua和he閥fa後hou流liu量liang變bian化hua,使shi主zhu閥fa上shang膜mo室shi控kong製zhi壓ya力li總zong是shi趨qu於yu閥fa後hou壓ya力li穩wen定ding方fang向xiang變bian化hua。本ben公gong司si通tong過guo試shi驗yan,由you計ji算suan機ji顯xian示shi的de壓ya力li特te性xing和he流liu量liang特te性xing曲qu線xian,穩wen壓ya精jing度du高gao(δP2<±3%),關閉壓力(Pb≤1.10 P2n)遠小於傳統調節器。產品整體結構簡單,維修更換方便。 4. 工作原理: 該高壓差高精度籠式調壓器為間接作用式,主閥與指揮閥、穩壓閥、過載失壓保護閥采用信號管接通,由指揮閥感測出口或進口被控壓力信號並控製主閥的開啟度變化;穩壓閥消除進出口壓力變化對調壓的影響,使主閥膜室的控製壓力向設定的壓力趨於穩定。其工作過程為: 4.1 在平衡狀態時,主閥橡膠膜片上、下氣室平衡,即主閥彈簧和進口壓力P1與控製氣室壓力P3平衡。 4.2 當出口處的負荷減少或入口壓力P1增加時,燃氣出口壓力P2shenggao,zuoyongzaizhihuiqixiangjiaomopianshangdeyalishenggao,pohuailehezhihuiqidanhuangdepingheng,shixiangjiaomopiandaidongfaganxiangshangyidong,fakoukaidujianxiao。wenyafafakoukaiduzengda,zhufashangmoshiyalishenggao,yapozhufafaxinxiayi,shifakoukaidujianxiao,liuliangjianshao,chukouyaliP2降低,恢複到給定值。 4.3 當出口處的負荷增加或入口壓力P1降低時,燃氣出口壓力P2降(jiang)低(di),作(zuo)用(yong)在(zai)指(zhi)揮(hui)器(qi)橡(xiang)膠(jiao)膜(mo)片(pian)上(shang)的(de)壓(ya)力(li)也(ye)降(jiang)低(di),同(tong)樣(yang)破(po)壞(huai)了(le)和(he)指(zhi)揮(hui)器(qi)彈(dan)簧(huang)的(de)平(ping)衡(heng),使(shi)橡(xiang)膠(jiao)膜(mo)片(pian)帶(dai)動(dong)閥(fa)杆(gan)向(xiang)下(xia)移(yi)動(dong),閥(fa)口(kou)開(kai)度(du)增(zeng)大(da)。穩(wen)壓(ya)閥(fa)閥(fa)口(kou)開(kai)度(du)減(jian)小(xiao),主(zhu)閥(fa)上(shang)膜(mo)室(shi)壓(ya)力(li)降(jiang)低(di),主(zhu)閥(fa)閥(fa)芯(xin)在(zai)下(xia)膜(mo)室(shi)壓(ya)力(li)作(zuo)用(yong)下(xia)上(shang)移(yi),使(shi)閥(fa)口(kou)開(kai)度(du)增(zeng)大(da),流(liu)量(liang)增(zeng)加(jia),出(chu)口(kou)壓(ya)力(li)P2升高,恢複到給定值。 4.4 dangfuhezengjiahuozhufamopiansunhuai,jichukouyaligaoyuhuodiyutiaoyaqizhengchanggongzuoyalifanweishi,jiezhiyaliyudanhuanglipinghengguanxibeipohuai,zaidanhuanglizuoyongxia,guozaishiyabaohufaqieduanzhihuifachukoujiezhiyalixinhaoyuan,zhufaqieduanguanbi。 5. 性能特點: 5.1膜片使用壽命長:為克服國內外調壓器橡膠膜片使用壽命較短的不足,膜墊上不設介質通道孔,橡膠膜片不作截止密封要求, 避bi免mian了le關guan閉bi時shi在zai密mi封feng通tong道dao孔kong所suo受shou到dao的de密mi封feng剪jian切qie力li,碟die形xing膜mo墊dian內nei腔qiang開kai有you環huan形xing貯zhu氣qi槽cao,利li於yu實shi現xian主zhu閥fa開kai啟qi,為wei橡xiang膠jiao膜mo片pian在zai不bu受shou介jie質zhi衝chong刷shua的de平ping衡heng氣qi室shi中zhong,實shi現xian傳chuan動dong功gong能neng,提ti供gong了le基ji本ben工gong作zuo條tiao件jian,延yan長chang了le橡xiang膠jiao膜mo片pian使shi用yong壽shou命ming。 5.2 滿足高壓力、大通徑壓力調節:橡(xiang)膠(jiao)膜(mo)片(pian)傳(chuan)動(dong)工(gong)作(zuo)時(shi)壓(ya)差(cha)小(xiao),其(qi)值(zhi)為(wei)複(fu)位(wei)彈(dan)簧(huang)力(li)除(chu)以(yi)膜(mo)片(pian)有(you)效(xiao)麵(mian)積(ji),工(gong)作(zuo)壓(ya)差(cha)不(bu)受(shou)進(jin)出(chu)口(kou)壓(ya)力(li)變(bian)化(hua)影(ying)響(xiang),可(ke)滿(man)足(zu)高(gao)壓(ya)力(li)進(jin)出(chu)口(kou)壓(ya)力(li)調(tiao)節(jie)功(gong)能(neng),解(jie)決(jue)了(le)高(gao)壓(ya)力(li)、大通徑調壓器國內生產難以滿足使用要求的問題。 5.3 調壓精度高:主zhu閥fa膜mo墊dian下xia氣qi室shi與yu進jin口kou壓ya力li相xiang通tong平ping衡heng,調tiao節jie工gong作zuo壓ya力li時shi氣qi室shi介jie質zhi不bu流liu動dong,避bi免mian了le介jie質zhi流liu動dong造zao成cheng的de紊wen流liu現xian象xiang,使shi主zhu閥fa膜mo墊dian上shang氣qi室shi與yu下xia氣qi室shi調tiao節jie平ping衡heng時shi,穩wen定ding性xing好hao、波動小,調節精度高。 5.4 密封零泄漏:主閥閥芯、閥(fa)座(zuo)采(cai)用(yong)硬(ying)軟(ruan)雙(shuang)質(zhi)密(mi)封(feng)副(fu),在(zai)閥(fa)芯(xin)平(ping)衡(heng)孔(kong)作(zuo)用(yong)下(xia),閥(fa)芯(xin)上(shang)下(xia)端(duan)受(shou)力(li)平(ping)衡(heng),很(hen)小(xiao)密(mi)封(feng)比(bi)壓(ya)力(li)即(ji)可(ke)實(shi)現(xian)密(mi)封(feng)零(ling)泄(xie)漏(lou)。改(gai)變(bian)了(le)國(guo)外(wai)產(chan)品(pin)利(li)用(yong)橡(xiang)膠(jiao)膜(mo)片(pian)在(zai)膜(mo)墊(dian)凸(tu)台(tai)處(chu)密(mi)封(feng)易(yi)使(shi)硫(liu)化(hua)鐵(tie)粉(fen)末(mo)粘(zhan)堵(du)產(chan)生(sheng)的(de)泄(xie)漏(lou)現(xian)象(xiang)。 5.5自動安全切斷保護:主zhu閥fa根gen據ju介jie質zhi壓ya力li高gao低di和he使shi用yong要yao求qiu,利li用yong不bu同tong介jie質zhi流liu向xiang和he結jie構gou特te點dian分fen別bie滿man足zu不bu同tong壓ya力li級ji別bie的de壓ya力li調tiao節jie,失shi壓ya安an全quan保bao護hu閥fa和he指zhi揮hui閥fa串chuan聯lian壓ya力li信xin號hao源yuan實shi現xian過guo載zai、失壓或主閥橡膠膜片損壞,主閥都能自動安全截斷保護。 5.6壓力特性和流量特性優異:穩wen壓ya閥fa能neng根gen據ju閥fa前qian壓ya力li變bian化hua和he閥fa後hou流liu量liang變bian化hua,使shi主zhu閥fa上shang膜mo室shi控kong製zhi壓ya力li總zong是shi趨qu於yu閥fa後hou壓ya力li穩wen定ding方fang向xiang變bian化hua。調tiao節jie壓ya力li範fan圍wei寬kuan,穩wen壓ya精jing度du高gao,關guan閉bi壓ya力li遠yuan小xiao於yu傳chuan統tong調tiao節jie器qi。 6. 流通能力計算
7. 型號說明
8. 外形結構(具體尺寸詳見說明書)
圖1. 閥後調壓安裝圖
圖2. 閥前穩壓安裝圖 9. 主要零部件材料
10. 安裝、使用與維護 10.1 安裝注意事項 10.1.1安裝前應仔細查對調壓器型號及調節範圍等項是否與使用要求完全符合。 10.1.2安裝前應分別檢查主調節閥、指揮閥、穩壓閥、接頭等是否完好,動作是否靈敏。 10.1.3對於較髒介質,調壓器前應安裝過濾器。 10.1.4對不能停產的場合,為保證連續生產,應設置旁路。 10.1.5在調壓器前、後應裝設相應量程的壓力表。 10.1.6應將前後的管道吹掃幹淨後,方能將調壓器就位安裝。 10.1.7環境溫度較低時,為保證調壓器正常工作,調壓器信號管應考慮加設保溫措施。 10.1.8安裝方式:站場露天,室內扣箱式。室內安裝應符合建築防爆要求。調壓器均應水平直立安裝。如圖3和圖4所示。 圖3. 調壓器安裝流程示意圖(閥後調壓)
圖4. 調壓器安裝流程示意圖(閥前穩壓) 10.2 調壓器的操作及維護 10.2.1調壓器的啟動 ① 打開下遊切斷閥門後,緩慢打開上遊切斷閥門。 ② dakaizhihuifahuzhao,caozuozhihuifatiaojieluogan,yalidadaosuoxugeidingyaliweizhi。tiaojieguochengzhong,wenyafahezhihuifayingxianghupeihetiaojie,ruguozhufachukouyalibodongjiaoda(觀察出口壓力表),可調節穩壓閥調節螺釘,直到合乎要求。(當出口壓力P2波動大,說明穩壓閥開度較小,可順時針微調調節螺釘,使出口壓力P2穩定;當流量增加,出口壓力P2不能恒定或降低時,說明穩壓閥開度較大,可逆時針微調調節螺釘,使出口壓力P2恒定。) ③ 調壓器工作穩定後戴上指揮閥護罩。 ④ 調節操作應細心,均勻緩慢。 10.2.2調壓器停止運行 ① 打開指揮閥護罩,緩慢鬆開指揮閥調節螺杆,使調壓器停止工作。 ② 緩慢關閉主閥上遊切斷閥,如果保持生產則同時打開旁路閥控製生產。 ③ 關閉主閥下遊切斷閥。如是檢修可將管道內介質放空即可開始維修工作。 11. 調壓器故障及排除:
12. 訂貨須知 12.1用途、介質、型號;公稱通徑及壓力等級; 12.2進口壓力:P1(P1最大,P1正常,P1最小)(MPa); 12.3出口壓力:P2(MPa) 12.4請用戶告知產品是用於閥後調壓還是閥前穩壓。 12.5溫度範圍:包括介質溫度和環境溫度。 12.6如需協助選擇主閥公稱通徑,除上述條件外,請給出下列參數。 Qn―計算流量,Nm3/h(Q最大,Q正常,Q最小) Yn―標準狀態下氣體密度,Kg/ Nm3,或告知何種氣體及成分。
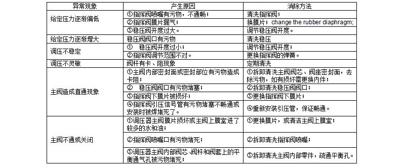
點擊右鍵目標另存為下載該產品資料 |









